API Microversions

Background

Cinder uses a framework we called ‘API Microversions’ for allowing changes to the API while preserving backward compatibility. The basic idea is that a user has to explicitly ask for their request to be treated with a particular version of the API. So breaking changes can be added to the API without breaking users who don’t specifically ask for it. This is done with an HTTP header OpenStack-API-Version which is a monotonically increasing semantic version number starting from 3.0.

Each OpenStack service that uses microversions will share this header, so the Volume service will need to prefix the semantic version number with the word volume:

OpenStack-API-Version: volume 3.0

If a user makes a request without specifying a version, they will get the _MIN_API_VERSION as defined in cinder/api/openstack/api_version_request.py. This value is currently 3.0 and is expected to remain so for quite a long time.

The Nova project was the first to implement microversions. For full details please read Nova’s Kilo spec for microversions

When do I need a new Microversion?

A microversion is needed when the contract to the user is changed. The user contract covers many kinds of information such as:

  • the Request

    • the list of resource URLs which exist on the server

      Example: adding a new shares/{ID}/foo which didn’t exist in a previous version of the code

    • the list of query parameters that are valid on URLs

      Example: adding a new parameter is_yellow servers/{ID}?is_yellow=True

    • the list of query parameter values for non free form fields

      Example: parameter filter_by takes a small set of constants/enums “A”, “B”, “C”. Adding support for new enum “D”.

    • new headers accepted on a request

  • the Response

    • the list of attributes and data structures returned

      Example: adding a new attribute ‘locked’: True/False to the output of shares/{ID}

    • the allowed values of non free form fields

      Example: adding a new allowed status to shares/{ID}

    • the list of status codes allowed for a particular request

      Example: an API previously could return 200, 400, 403, 404 and the change would make the API now also be allowed to return 409.

    • changing a status code on a particular response

      Example: changing the return code of an API from 501 to 400.

    • new headers returned on a response

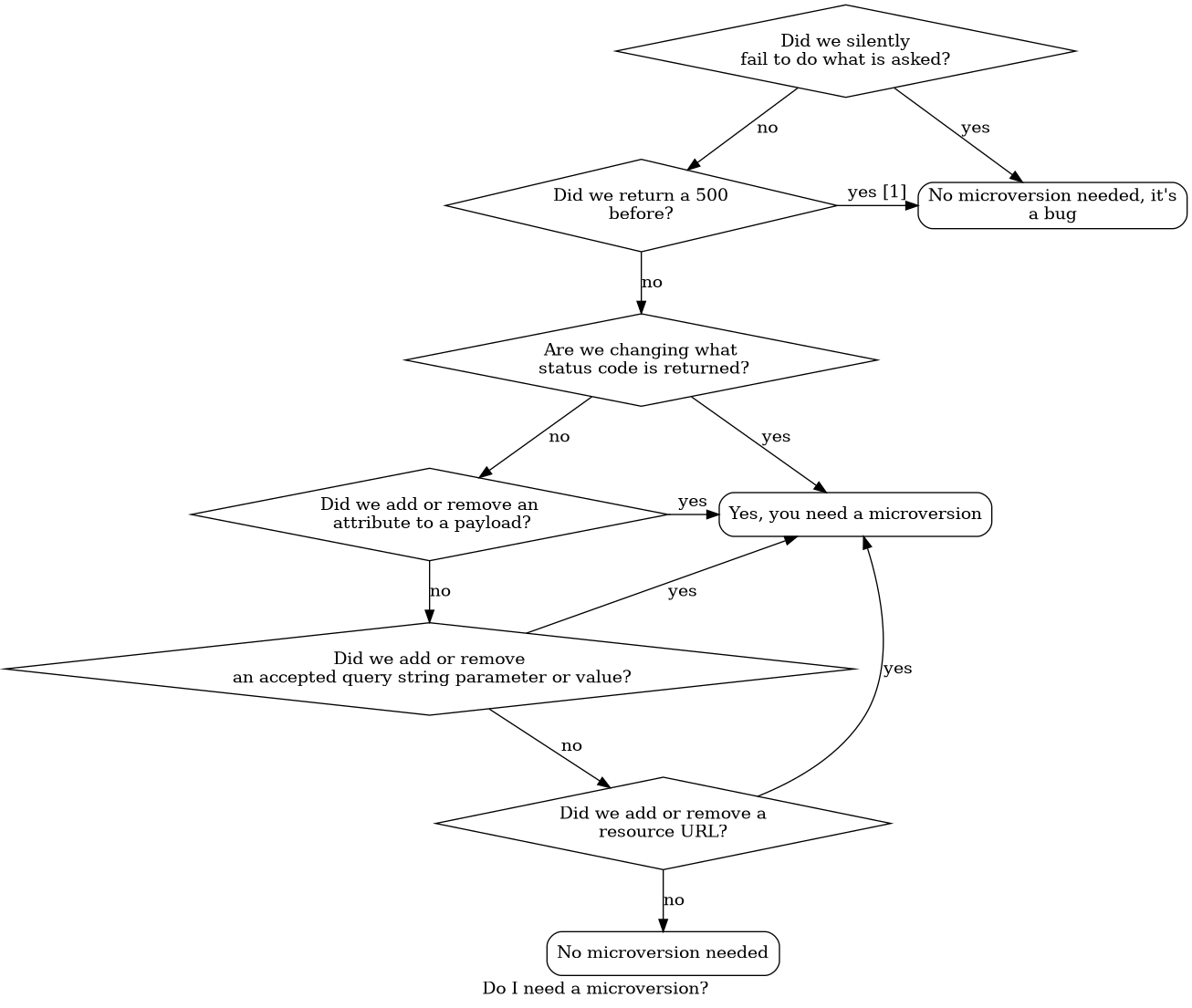
The following flow chart attempts to walk through the process of “do we need a microversion”.

digraph states {

 label="Do I need a microversion?"

 silent_fail[shape="diamond", style="", label="Did we silently
fail to do what is asked?"];
 ret_500[shape="diamond", style="", label="Did we return a 500
before?"];
 new_error[shape="diamond", style="", label="Are we changing what
 status code is returned?"];
 new_attr[shape="diamond", style="", label="Did we add or remove an
 attribute to a payload?"];
 new_param[shape="diamond", style="", label="Did we add or remove
 an accepted query string parameter or value?"];
 new_resource[shape="diamond", style="", label="Did we add or remove a
resource URL?"];


no[shape="box", style=rounded, label="No microversion needed"];
yes[shape="box", style=rounded, label="Yes, you need a microversion"];
no2[shape="box", style=rounded, label="No microversion needed, it's
a bug"];

silent_fail -> ret_500[label="no"];
silent_fail -> no2[label="yes"];

 ret_500 -> no2[label="yes [1]"];
 ret_500 -> new_error[label="no"];

 new_error -> new_attr[label="no"];
 new_error -> yes[label="yes"];

 new_attr -> new_param[label="no"];
 new_attr -> yes[label="yes"];

 new_param -> new_resource[label="no"];
 new_param -> yes[label="yes"];

 new_resource -> no[label="no"];
 new_resource -> yes[label="yes"];

{rank=same; yes new_attr}
{rank=same; no2 ret_500}
{rank=min; silent_fail}
}

If a patch that will require a microversion increment is proposed having similar intention and code with a previously merged patch given the previous merged patch hasn’t been released, then the previously merged patch could be modified to include the new patch code under the same microversion.

Footnotes

[1] - When fixing 500 errors that previously caused stack traces, try to map the new error into the existing set of errors that API call could previously return (400 if nothing else is appropriate). Changing the set of allowed status codes from a request is changing the contract, and should be part of a microversion.

The reason why we are so strict on contract is that we’d like application writers to be able to know, for sure, what the contract is at every microversion in Cinder. If they do not, they will need to write conditional code in their application to handle ambiguities.

When in doubt, consider application authors. If it would work with no client side changes on both Cinder versions, you probably don’t need a microversion. If, on the other hand, there is any ambiguity, a microversion is probably needed.

In Code

In cinder/api/openstack/wsgi.py we define an @api_version decorator which is intended to be used on top-level Controller methods. It is not appropriate for lower-level methods. Some examples:

Adding a new API method

In the controller class:

@wsgi.Controller.api_version("3.4")
def my_api_method(self, req, id):
    ....

This method would only be available if the caller had specified an OpenStack-API-Version of >= 3.4. If they had specified a lower version (or not specified it and received the default of 3.1) the server would respond with HTTP/404.

Removing an API method

In the controller class:

@wsgi.Controller.api_version("3.1", "3.4")
def my_api_method(self, req, id):
    ....

This method would only be available if the caller had specified an OpenStack-API-Version of <= 3.4, and >= 3.1. If 3.5 or later is specified or if 3.0 or earlier (/v2 or /v1 endpoint), the server will respond with HTTP/404

Changing a method’s behaviour

In the controller class:

@wsgi.Controller.api_version("3.1", "3.3")
def my_api_method(self, req, id):
    .... method_1 ...

@my_api_method.api_version("3.4")
def my_api_method(self, req, id):
    .... method_2 ...

If a caller specified 3.1, 3.2 or 3.3 (or received the default of 3.1) they would see the result from method_1, 3.4 or later method_2.

We could use wsgi.Controller.api_version decorator on the second my_api_method as well, but then we would have to add # noqa to that line to avoid failing flake8’s F811 rule. So the recommended approach is to use the api_version decorator from the first method that is defined, as illustrated by the example above, and then use my_api_method decorator for subsequent api versions of the same method.

The two methods may be different in any kind of semantics (schema validation, return values, response codes, etc.).

A method with only small changes between versions

A method may have only small changes between microversions, in which case you can decorate a private method:

@wsgi.Controller.api_version("3.1", "3.4")
def _version_specific_func(self, req, arg1):
    pass

@_version_specific_func.api_version(min_ver="3.5")
def _version_specific_func(self, req, arg1):
    pass

def show(self, req, id):
    .... common stuff ....
    self._version_specific_func(req, "foo")
    .... common stuff ....

When not using decorators

When you don’t want to use the @api_version decorator on a method or you want to change behaviour within a method (say it leads to simpler or simply a lot less code) you can directly test for the requested version with a method as long as you have access to the api request object (commonly called req). Every API method has an api_version_request object attached to the req object and that can be used to modify behaviour based on its value:

def index(self, req):
    <common code>

    req_version = req.api_version_request
    if req_version.matches("3.1", "3.5"):
        ....stuff....
    elif req_version.matches("3.6", "3.10"):
        ....other stuff....
    elif req_version > api_version_request.APIVersionRequest("3.10"):
        ....more stuff.....

    <common code>

The first argument to the matches method is the minimum acceptable version and the second is maximum acceptable version. A specified version can be null:

null_version = APIVersionRequest()

If the minimum version specified is null then there is no restriction on the minimum version, and likewise if the maximum version is null there is no restriction the maximum version. Alternatively an one sided comparison can be used as in the example above.

Other necessary changes

If you are adding a patch which adds a new microversion, it is necessary to add changes to other places which describe your change:

  • Update REST_API_VERSION_HISTORY in cinder/api/openstack/api_version_request.py

  • Update _MAX_API_VERSION in cinder/api/openstack/api_version_request.py

  • Add a verbose description to cinder/api/openstack/rest_api_version_history.rst. There should be enough information that it could be used by the docs team for release notes.

  • Constants should be used in the code to minimize errors on microversion merge conflicts. Define a constant for the new microversion in the cinder/api/microversions.py file and use that in the rest of the code.

  • Update the expected versions in affected tests.

  • API changes should almost always include a release note announcing the availability of the new API functionality. The description of the API change should indicate which microversion is required for the change, and it should refer to the numerical value of the microversion and not its constant name.

  • Update the version parameter in api-ref responses here cinder/api-ref/ source/v3/samples/versions/version-show-response.json and here cinder/api-ref/source/v3/samples/versions/versions-response.json to the latest microversion to avoid functional test failure.

  • If the API microversion has changed an endpoint accepted parameters or the values it returns, we need to create the appropriate API samples within the api-ref/source/v3/samples tree creating a new vX.Y directory with our request and/or response json.

  • Update the functional API tests in the cinder/tests/functional/api_sample_tests tree to make requests and validate responses with the new microversion. There are multiple convenience methods provided for testing, such as use_versions class decorator that allows us to run the same tests with different microversions (each will use their respective json and templates), the override_mv method decorator to change the microversion in a single test, and the common_api_sample context manager to use the base sample instead of a microversion specific one.

  • Update the documentation adding any new parameter to api-ref/source/v3/parameters.yaml (remember to add the min_version) and then making appropriate changes to the .inc file in api-ref/source/v3/ to reflect new possible return codes, new accepted parameters and their Request Example (vX.Y) title and include file, and returned values and their Response Example (vX.Y) title and include file.

The Cinder project’s policy is that the sample requests and responses should always reflect the most recent microversion.

Allocating a microversion

If you are adding a patch which adds a new microversion, it is necessary to allocate the next microversion number. Except under extremely unusual circumstances and this would have been mentioned in the blueprint for the change, the minor number of _MAX_API_VERSION will be incremented. This will also be the new microversion number for the API change.

It is possible that multiple microversion patches would be proposed in parallel and the microversions would conflict between patches. This will cause a merge conflict. We don’t reserve a microversion for each patch in advance as we don’t know the final merge order. Developers may need over time to rebase their patch calculating a new version number as above based on the updated value of _MAX_API_VERSION.

Testing Microversioned API Methods

Unit tests for microversions should be put in cinder/tests/unit/api/v3/ . Since all existing functionality is tested in cinder/tests/unit/api/v2, these unit tests are not replicated in …/v3, and only new functionality needs to be place in the …/v3/directory.

Testing a microversioned API method is very similar to a normal controller method test, you just need to add the OpenStack-API-Version header, for example:

req = fakes.HTTPRequest.blank('/testable/url/endpoint')
req.headers['OpenStack-API-Version'] = 'volume 3.6'
req.api_version_request = api_version.APIVersionRequest('3.6')

controller = controller.TestableController()

res = controller.index(req)
... assertions about the response ...

REST API Version History

Details for each existing microversion change can be found in the REST API Version History documentation.